Search 3.0.0
SailCMS offers a unified search engine that is based on adapters. Out of the box we offer the database adapter. We also offer MeiliSearch, Algolia and ElasticSearch support using first-party packages.
To enable the search system, set the value of the adapter to use in your .env file.
SEARCH_ENGINE=database
If you do not set a value or the variable does not exist, SailCMS will assume database.
Automatic Content Indexing
When search is activated, the Entry system will automatically index and update the indexes for your content in the selected search engine.
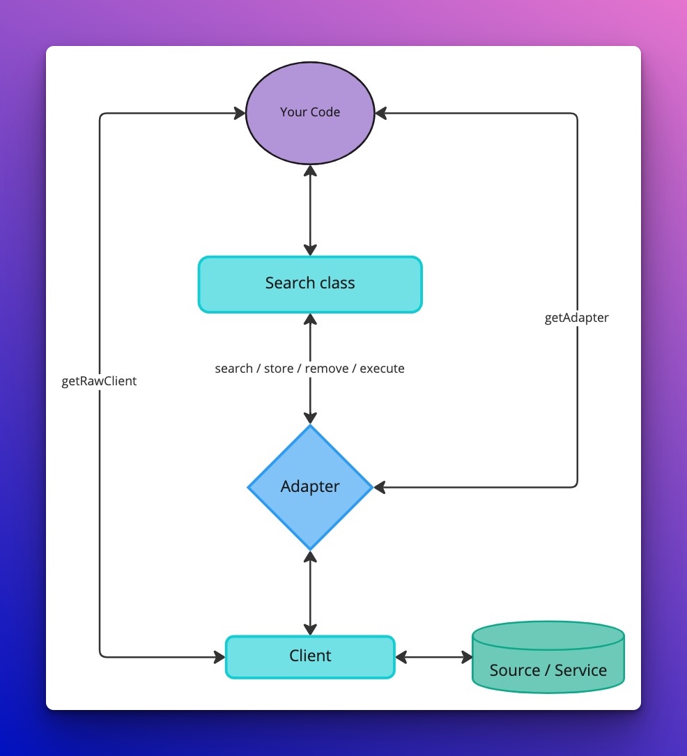
How to use the search engine
The search system offers 6 methods for you to use.
search
This enables you to search the current adapter's database for what you are looking for. You can provide metadata for your search. But depending on your adapter it might or might not be used for your search.
store
This enables you to store a document in your adapter's database. This can then be queried.
NOTE: SailCMS automatically store's your entries in the search system for free. You do not need to do anything except use the search to unlock this great feature.
remove
You can remove content from the adapter's database when you do not need it anymore or the original content is being deleted.
NOTE: SailCMS also does this automatically for you when you manage your entries.
execute
This enables you to execute some adapter specific methods if they exist and are allowed.
getRawClient
This returns the Adapter's underlying client to the service or database. This can enable you to do more advanced things that the search system simply does not do or handle.
getAdapter
This returns the adapter being used to perform tasks. This is the class that the search wrapper uses to do all it's calls.
Architecture
As a frame of reference, this is the way the system is built:

Adapters
MeiliSearch
The SailCMS team offer an official composer package to provide MeiliSearch support for the SailCMS search engine. To read on how to install the package, please visit the package's github page
Algolia
TODO
ElasticSearch
TODO
Local Database
SailCMS comes bundled with the locale database adapter for search.